074 307 100-1 ต่อ 101
จ. - ศ. 8.00 น. - 16.00 น.
ฉุกเฉิน 24 ชั่วโมง 1669
Toggle menu
หน้าแรก
ประชาสัมพันธ์
ข่าวประชาสัมพันธ์ทั้งหมด
จัดซื้อจัดจ้าง
ความโปร่งใส่ขององค์กร
รับสมัครงาน
One Page
ผลงานวิชาการ
ภาพกิจกรรม
เพื่อประชาชน
ข้อมูลสุขภาพ
เอกสารดาวน์โหลด
บริการของเรา
ขั้นตอนการรับบริการ
บริการผู้ป่วยนอก OPD
บริการผู้ป่วยใน IPD
บริการของเรา
ปฏิทินกิจกรรม
หน่วยงานภายใน
กลุ่มบริหารงานทั่วไป
กลุ่มงานเทคนิคการแพทย์
กลุ่มงานทันตกรรม
กลุ่มงานเภสัชกรรมและคุ้มครองผู้บริโภค
กลุ่มงานการแพทย์
กลุ่มงานประกันสุขภาพ ยุทธศาสตร์และสารสนเทศ
กลุ่มงานเวชกรรมฟื้นฟู
กลุ่มงานการพยาบาล
กลุ่มงานบริการปฐมภูมิและองค์รวม
กลุ่มงานจิตเวชและยาเสพติด
กลุ่มงานรังสีวิทยา
เกี่ยวกับเรา
เกี่ยวกับเรา
ทำเนียบผู้บริหาร
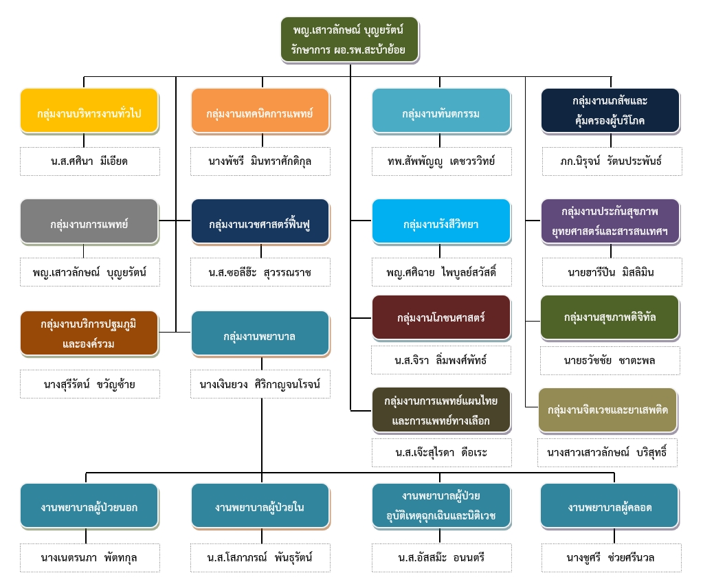
ผังองค์กรโรงพยาบาลสะบ้าย้อย
ติดต่อเรา
i-SBY
ประชาชนสุขภาพดี
ภาคีพหุวัฒนธรรม
ก้าวทันเทคโนโลยี
เจ้าหน้าที่มีความสุข
โทรด่วน : 074 377 100-1 ต่อ 101
ผังองค์กรโรงพยาบาลสะบ้าย้อย
Home
โรงพยาบาลสะบ้าย้อย
|
ผังองค์กรโรงพยาบาลสะบ้าย้อย
ผังองค์กรโรงพยาบาลสะบ้าย้อย
ระบุคำที่ต้องการค้นหา ?